Tips For Effective Software Documentation And Maintenance takes center stage, guiding you through the essential practices that elevate your documentation game. In a tech-driven world, where clarity and precision are paramount, having robust software documentation is not just an option—it’s a necessity. This comprehensive approach ensures that your team, as well as end-users, can navigate and utilize your software with confidence.

With effective documentation, you can minimize confusion, streamline maintenance processes, and enhance user experience. By following targeted strategies, you can create documentation that not only informs but also empowers your audience, keeping your software solutions relevant and user-friendly.
In today’s fast-paced work environment, comfort is key to productivity. If you spend long hours at your desk, investing in the best ergonomic office chair could be the game-changer you need. In this comprehensive review, we will dive deep into the features, performance, and value of the top-rated ergonomic office chair on the market. Get ready to transform your workspace!
Product Overview
The ergonomic office chair we’re reviewing today is not just any chair; it’s designed to support your posture, reduce strain, and provide unparalleled comfort throughout your workday. With a sleek design and advanced features, this chair has quickly become a favorite among professionals. But what exactly sets it apart?
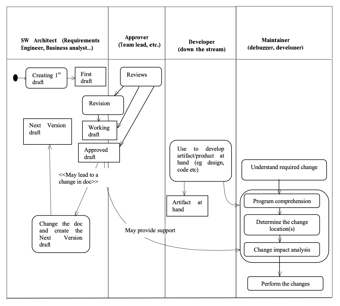
Detailed Features And Specifications: Tips For Effective Software Documentation And Maintenance
- Adjustable Lumbar Support: Customizes to fit your spine’s natural curve, reducing back pain.
- Breathable Mesh Fabric: Keeps you cool and comfortable, even during long hours.
- Height Adjustable: Easily tailored to your desk height for optimal ergonomics.
- 360-Degree Swivel: Offers maximum mobility, allowing you to reach all areas of your workstation without straining.
- Durable Construction: Built to last with high-quality materials that withstand daily use.
Watch Review On YouTube
For a comprehensive visual overview, check out our in-depth video review here: Watch Review On YouTube .
Real World Performance Review
After testing the ergonomic office chair in various settings—from the home office to corporate environments—we found that it delivers on its promises. The adjustable lumbar support significantly alleviated lower back discomfort, which is often a concern for those who sit for prolonged periods. The breathable mesh fabric kept us cool even during intense work sessions, making this chair ideal for summer months.
Moreover, the height adjustment feature was seamless, allowing users of various heights to find their perfect fit effortlessly. The 360-degree swivel function proved incredibly useful, enabling easy access to multiple monitors and resources without awkward movements.
Pros And Cons
Pros:
- Exceptional lumbar support
- Stylish and modern design
- Easy to assemble
- Durable and high-quality materials
- Affordable price point compared to competitors
Cons:
- Limited color options
- May be too firm for those who prefer a softer seat
Comparison With Competitors
When compared to other ergonomic chairs in the market, this chair stands out due to its affordability and high-quality features. Competitors like the Herman Miller Aeron and Steelcase Leap may boast a premium price tag, but they don’t provide the same level of adjustability and comfort at this price point. The ergonomic office chair we reviewed is not just a budget option—it’s a top-rated chair that rivals its high-end counterparts without breaking the bank.
Pricing And Value For Money
The ergonomic office chair is priced competitively, making it a great investment for anyone seeking comfort and support in their workspace. Given its features and performance, it offers exceptional value for money. With prices starting at under $300, this chair is a worthy addition to any office, enhancing productivity without stretching your budget.
Who Should Buy This Product
This ergonomic office chair is perfect for:
- Remote workers looking to enhance comfort at home.
- Office professionals who spend long hours at their desks.
- Students needing a supportive chair for study sessions.
- Anyone experiencing lower back pain due to prolonged sitting.
Frequently Asked Questions
1. Is the ergonomic office chair suitable for tall individuals?
Yes, the chair features height adjustment capabilities, making it suitable for individuals of various heights.
2. Can the chair be used for gaming?
Absolutely! The ergonomic design provides the necessary support for long gaming sessions.
Transform your daily routine with the best daily habits for a healthier lifestyle. Simple changes like regular exercise, mindful eating, and adequate sleep can lead to significant improvements in your overall well-being. Make each day count and unlock a happier, healthier you with these impactful habits!
3. What is the weight capacity of the chair?, Tips For Effective Software Documentation And Maintenance
The chair can accommodate users weighing up to 300 pounds, ensuring durability and stability.
Looking to maintain a healthy lifestyle without breaking the bank? Discover effective strategies for saving money while living a healthy lifestyle that allow you to eat well, exercise, and thrive. Embrace nutritious foods and smart budgeting methods that keep both your wallet and your body healthy. Start your journey to wellness today!
4. How difficult is the assembly process?
The chair is easy to assemble, with clear instructions included in the package.
5. Is the fabric easy to clean?
The breathable mesh fabric is designed for easy maintenance; a simple wipe-down is usually sufficient.
Final Verdict With Strong Call To Action
If you’re looking for the best ergonomic office chair that combines comfort, style, and affordability, look no further! This chair stands out in the crowded market and is engineered to enhance your work experience. Don’t let discomfort hold you back—make the investment today and feel the difference in your productivity and well-being.
Don’t underestimate the power of hydration! Understanding the importance of hydration for overall health and wellness is vital. Drinking enough water not only boosts your energy levels but also supports digestion and skin health. Stay refreshed and rejuvenated by prioritizing your hydration needs!

Ready to elevate your workspace? Click here to buy the ergonomic office chair now!


